本站注册 找回密码

QQ登录

只需一步,快速开始

微信登录

微信扫一扫,快速登录

太极网

太极网 首页 太极资讯 武术资讯 查看内容

第四批国家非遗项目公布 “张三丰太极拳”出局

2014-12-5 11:51| 发布者: 柳随风| 查看: 5802| 评论: 0

摘要: 据中国政府网消息,国务院日前批准文化部确定的第四批国家级非物质文化遗产代表性项目名录(共计153项)和国家级非物质文化遗产代表性项目名录扩展项目名录(共计153项),现予公布。福建邵武张三丰太极拳被踢出非遗名录 ...

       据中国政府网消息,国务院日前批准文化部确定的第四批国家级非物质文化遗产代表性项目名录(共计153项)和国家级非物质文化遗产代表性项目名录扩展项目名录(共计153项),现予公布。

  按照《中华人民共和国非物质文化遗产法》的表述,将“国家级非物质文化遗产名录”名称调整为“国家级非物质文化遗产代表性项目名录”。

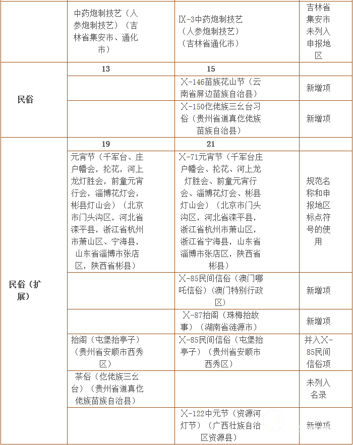
谁上?谁下?正式文件与文化部公示有何不同?

目录差异整理如下:

张三丰太极拳被移出国家非遗代表性项目名录

     2014年7月3日,文化部对第四批国家非物质文化遗产名录进行公示,其中“传统体育、游艺与杂技(扩展)”项下的“太极拳(张三丰太极拳)(福建)”曾在太极拳界掀起轩然大波,引起陈家沟太极拳师公愤。陈正雷、陈小旺等极具名望的太极拳大师纷纷召开新闻发布会,抨击福建邵武太极拳申遗是闹剧。陈氏太极拳后人认为,围绕张三丰的身世及其与太极拳的关系存在争议,如此认定“有悖社会公认、公论”。风头浪尖上,文化部非物质文化遗产司工作人员当时即表示,已收到各方对张三丰太极拳项目的意见和质疑,将会再次核实情况,供评审复议参考。

    五个月之后,第四批国家非物质文化遗产代表性项目名录正式颁布,“太极拳(张三丰太极拳)(福建)”果然被移出。申遗,应当以历史事实为依据,尊重史料证据。单纯受利益驱动捕风捉影的申遗,我们坚决抵制,否则将像强申李时珍、孙悟空的韩国一样惹人耻笑。

7

点赞
5

推荐

刚表态过的朋友 (12 人)

  • 推荐

    匿名

  • 点赞

    匿名

  • 推荐

    匿名

  • 推荐

    匿名

  • 点赞

    匿名

  • 点赞

    匿名

  • 点赞

    匿名

  • 推荐

    匿名

  • 点赞

    匿名

  • 推荐

    匿名

  • 点赞

    匿名

  • 点赞

    匿名

太极网微信二维码

扫码关注太极网 公众号 千万太极人的选择

太极网微信矩阵粉丝数百万,官微“太极拳”,每日更新太极拳资讯、文章、视频。

最新评论

QQ|平台简介|联系方式|太极教学|太极用品|传承谱系| 创始人刘洪奇

返回顶部